员工动态
Nature Communications | 球王会体育官网朱咏华教授团队研究揭示内生放线菌诱导水稻铁死亡促进共生和抗病新机制
2024年06月24日    查看

         在自然环境中,植物与其周围众多的微生物以复杂多样的形式发生着相互作用。植物为微生物提供了丰富的营养来源,这些微生物反过来对植物的生长和健康产生致病性、有益性或中性的影响。然而,不论涉及哪种微生物,植物首先将其识别为“非自身”体或将其成分视为非植物“自身”来源的分子,从而激活植物免疫系统做出防御反应,该防御反应过程常伴有被感染细胞或其邻近细胞的死亡,如细胞坏死和细胞凋亡等细胞程序性死亡。不同的微生物可以根据它们的生活方式调节细胞死亡以完成其生命周期,如病原菌抑制细胞死亡成功侵染宿主,益生菌精确调节细胞死亡与宿主建立共生关系。内生菌作为一类具有特殊生态位的益生菌,能有效促进植物生长和提高植物抗逆能力,在植物保护方面具有巨大的开发潜力。然而,内生菌如何与植物建立共生关系,以及这种共生关系如何促进植物生长和抗病性,一直是科学研究的热点和难点。

近年来,一种独特依赖铁和活性氧的新型细胞程序性死亡-铁死亡,在动物研究中被广泛报道,其参与免疫应激、氨基酸和铁代谢等多方面生命活动,并与哺乳动物癌症、炎症和神经系统疾病密切相关。最近,铁死亡也被发现参与植物与环境因子(病原菌入侵、热胁迫)的相互作用及病原菌的生长发育调控。但现阶段,铁死亡在植物与环境因子互作中的作用仍是一个相对崭新的概念。虽有证据表明铁死亡参与植物对病原菌的响应,但是铁死亡在植物与有益微生物共生关系建立中的作用未见报道。

2024612日,球王会朱咏华教授团队中科院一区TOP期刊 Nature CommunicationsIF16.6上发表了题为Ferroptosis induction in host rice by endophyte OsiSh-2 is necessary for mutualism and disease resistance in symbiosis的研究成果该研究首次揭示了内生放线菌OsiSh-2通过诱导水稻适度铁死亡的发生促进其与宿主共生平衡,同时激活宿主免疫进入“防御警备”状态,增强共生体抗病性的作用机制。



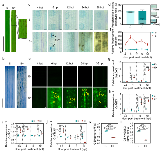
该研究针对实验室 前期筛选出的一株能显著提高水稻抗稻瘟病能力的内生放线菌 Streptomyces hygcrscopicus  OsiSh-2 ,该菌株在与水稻建立共生关系初期会诱导水稻叶中气孔保卫细胞和叶肉细胞死亡,该过程伴随有明显铁和活性氧的积累。铁死亡特异性诱导剂和抑制剂可显著增强或抑制该过程的发生。进一步研究表明,水稻体内适度的铁死亡发生可以有效控制OsiSh-2的定殖量,对二者共生平衡关系的建立与维持必不可少。通过构建OsiSh-2的铁载体合成缺陷突变体 Δ cchH 结合外源施用铁载体去铁敏证实,OsiSh-2对水稻体内铁死亡发生程度的精确调控与其体内铁载体的正常分泌有关。 此外,研究发现, OsiSh-2 导水稻铁死亡发生的过程中还可通过激活免疫反应,使水稻进入“防御警备”状态,进而增强共生体对稻瘟病的抗性。 综上所述, 内生放线菌OsiSh-2与宿主水稻共生平衡关系的建立与维持依赖其对铁死亡的诱导和精确调控。 本研究的发现为深入了解植物与益生菌的共生互作模式提供了新的理论基础,同时为揭示益生菌和病原菌在调节宿主免疫行为中的差异作用机制开辟了新思路。

 

 

1. 内生放线菌OsiSh-2诱导水稻发生铁和活性氧依赖的铁死亡

球王会博士研究生熊现秋和硕士研究生曾镜为本论文的共同第一作者,球王会朱咏华教授、刘选明教授和高艳副研究员为本论文的共同通讯作者,球王会体育官网为独立完成单位。该研究得到了国家自然科学基金、湖南省重点研发计划项目、湖南省自然科学基金、湖南省研究生创新项目的资助。

球王会朱咏华教授研究组长期从事农业功能微生物学研究,在国内较早期地系统开展了植物内生菌研究,主持国家自然科学基金、重大专项子项目等课题20余项。该团队先后在Journal of Hazardous MaterialsJournal of Cleaner ProductionmBioJournal of Agricultural and Food ChemistryCrop Journals等国内外知名刊物上发表论文50余篇,获授权国家发明专利10项,转化企业应用4项。

    论文链接:https://www.nature.com/articles/s41467-024-49099-y